Telefon:
+49 (0)241 95 163 153
Fax:
+49 (0)241 95 163 155
E-Mail:
orders@antikoerper-online.de

LIF Protein (AA 23-202)

Dieses Recombinant LIF-Protein wird in HEK-293 Cells exprimiert.
Produktnummer ABIN7275151
397,11 €
Zzgl. Versandkosten 20,00 € und MwSt
Lieferung nach: Deutschland
Lieferung in 15 bis 19 Werktagen

Kurzübersicht für LIF Protein (AA 23-202) (ABIN7275151)

Target

Alle LIF Proteine anzeigen
LIF (Leukemia Inhibitory Factor (LIF))

Protein-Typ

Recombinant

Biologische Aktivität

Active

Spezies

  • 25
  • 20
  • 4
  • 2
  • 1
  • 1
Human

Quelle

  • 30
  • 13
  • 3
  • 2
  • 1
  • 1
  • 1
  • 1
HEK-293 Cells

Reinheit

> 95 % as determined by Bis-Tris PAGE,> 95 % as determined by HPLC
  • Proteineigenschaft

    AA 23-202

    Verwendungszweck

    Human LIF Protein

    Sequenz

    Ser23-Phe202

    Produktmerkmale

    Recombinant Human LIF Protein is expressed from HEK293 without tag.It contains Ser23-Phe202.

    Sterilität

    0.22 μm filtered

    Endotoxin-Niveau

    Less than 0.1 EU per μg by the LAL method.

    Biological Activity Comment

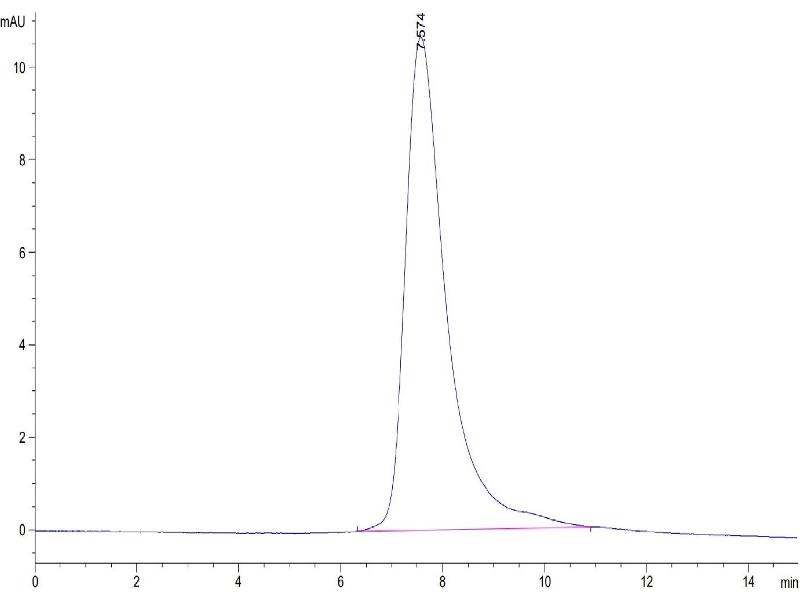
    Immobilized Human LIF at 2ug/ml (100ul/Well) on the plate. Dose response curve for Human LIF R, hFc Tag with the EC50 of 0.10ug/ml determined by ELISA (QC Test).,Human LIF on Bis-Tris PAGE under reduced condition. The purity is greater than 95%.,Determined by its dose-dependent ability to induce reporter gene in 293T-STAT3-Luc2 reporter cells. The ED50-for this effect is 0.2-2 ng/mL.,The purity of Human LIF is greater than 95% as determined by SEC-HPLC.
  • Möchten Sie weitere Optionen für dieses Protein ?

    !
    Entdecken Sie unsere vordefinierten maßgeschneiderten Proteine und Proteinservices!

    Ihr Projekt erfordert weitere Anpassungen? Kontaktieren Sie uns und entdecken Sie unsere maßgeschneiderten Proteinlösungen

  • Beschränkungen

    Nur für Forschungszwecke einsetzbar
  • Format

    Lyophilized

    Rekonstitution

    Dissolve the lyophilized protein in distilled water. It is recommended to resuspend at 0.5 mg/mL if the lyophilized powder is 100 μg or less, at 1 mg/mL for 500 μg or 1 mg lyophilized powder. Do not mix by vortex or vigorous shaking.

    Buffer

    Lyophilized from 0.22μm filtered solution in PBS ( pH 7.4). Normally 8 % trehalose is added as protectant before lyophilization.

    Lagerung

    -20 °C,-80 °C

    Informationen zur Lagerung

    -20 to -80°C for 12 months as supplied from date of receipt.,-80°C for 3 months after reconstitution.,Recommend to aliquot the protein into smaller quantities for optimal storage. Please minimize freeze-thaw cycles.

    Haltbarkeit

    12 months
  • Target

    LIF (Leukemia Inhibitory Factor (LIF))

    Andere Bezeichnung

    LIF

    Hintergrund

    Leukemia inhibitory factor (LIF) has played a vital role in a series of reproductive events, including follicle growth, embryo growth and differentiation. However, it is unclear whether the level of LIF in embryo culture medium can be used as a marker for clinical pregnancy.

    Molekulargewicht

    19.7 kDa. Due to glycosylation, the protein migrates to 40-55 kDa based on Bis-Tris PAGE result.

    UniProt

    P15018

    Pathways

    JAK-STAT Signalweg, Positive Regulation of Peptide Hormone Secretion, Negative Regulation of Hormone Secretion, Stem Cell Maintenance, Growth Factor Binding
Sie sind hier:
Chat with us!